有机硅烷 | 硅油 | 硅橡胶 | 硅树脂 | 气相法白炭黑 |
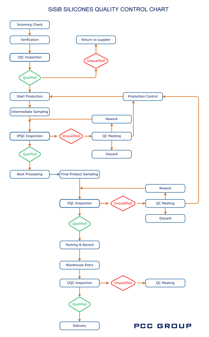
公司介绍 质量控制流程图

硅烷偶联剂 | 硅烷粘结促进剂 | 硅烷表面处理剂 | 硅烷补强剂 | 硅烷固化剂 | 有机硅分散剂 | 硅烷交联剂 | 有机硅交联剂 | 硅烷还原剂 | 硅烷化试剂 | 硅烷保护剂 | 有机硅保护剂 | 有机硅防水剂 | 有机硅干燥剂 | 有机硅去水剂 | 硅烷给电子体 |

硅油 | 聚合物 | 硅橡胶 | 硅树脂 | 气相法白炭黑 |

SiSiB SILICONES

版权所有t© 1989-2024 西斯博有机硅